圖解|河南省防汛抗旱指揮部啟動防汛Ⅲ級應急響應
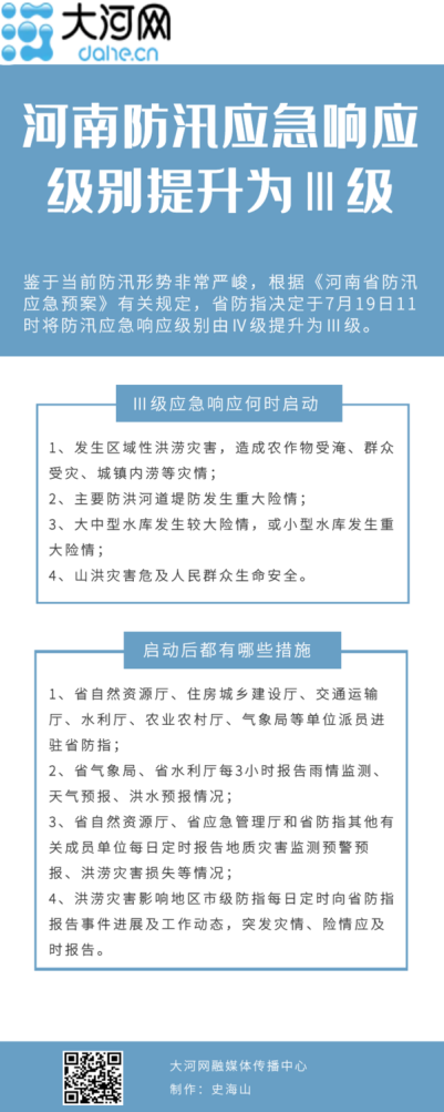
大河網訊(政務記者 孟媛)連日的陰雨并沒有結束,被雨水支配的日子還在繼續,明后天,河南又將有一次較強降水過程。7月19日,大河網政務記者從河南省防汛抗旱指揮部辦公室、河南省應急管理廳獲悉,鑒于當前防汛形勢非常嚴峻,經省防指前方指揮部會商研判,根據《河南省防汛應急預案》有關規定,省防指決定于7月19日11時將防汛應急響應級別由Ⅳ級提升為Ⅲ級。
省防指要求,受降雨影響較重的省轄市防指要迅速安排部署,強化會商研判,適時啟動、調整防汛應急響應,派出工作組到一線指導督導,及時報送洪澇災情、險情;省應急管理廳、自然資源廳、住房城鄉建設廳、交通運輸廳、水利廳、農業農村廳、氣象局等省防指成員單位要按照預案要求,指導本行業做好防汛減災工作,按時報送相關信息,并派員進駐省防指;各級防辦要密切監視雨水情變化,做好值班值守,督促各級責任人到崗到位,扎實做好防汛搶險救災各項工作。
Ⅲ級應急響應何時啟動?
根據《河南省防汛應急預案》,發生較大洪澇災害,啟動Ⅲ級應急響應。主要有以下情形:發生區域性洪澇災害,造成農作物受淹、群眾受災、城鎮內澇等災情;主要防洪河道堤防發生重大險情;大中型水庫發生較大險情,或小型水庫發生重大險情;山洪災害危及人民群眾生命安全。
Ⅲ級應急響應啟動后都有哪些措施?
啟動Ⅲ級應急響應后,省防指將組織應急、水利、氣象、自然資源、農業農村等部門對汛情進行會商并指導做好相關工作。省自然資源廳、住房城鄉建設廳、交通運輸廳、水利廳、農業農村廳、氣象局等單位派員進駐省防指。省氣象局、省水利廳每3小時報告雨情監測、天氣預報、洪水預報情況;省自然資源廳、省應急管理廳和省防指其他有關成員單位每日定時報告地質災害監測預警預報、洪澇災害損失等情況。洪澇災害影響地區市級防指每日定時向省防指報告事件進展及工作動態,突發災情、險情應及時報告。
